英国普利茅斯大学CODEX博士学位中英联合指导项目简介
一、课程简介
CODEX是一个涉及艺术、设计和技术应用等领域的全日制实践性跨学科博士培养项目,课程由普利茅斯大学负责管理并与相关合作单位合作成立国际网络化的研究社区,依靠艺术设计与建筑学院和艺术与人文学部的博士培养中心以及大学博士研究生院的世界级卓越研究经验和成果建设而成。
CODEX博士课程由普利茅斯大学颁发正式的博士学位,学位受到中华人民共和国教育部的认证,是一个创新的项目,学制三年,以课程加研究的方式开展。课程安排分为两个阶段,分别在英国和中国进行:前18个月为驻留期,在英国普利茅斯大学学习,后18个月为交流期,在中国合作的高校研究中心继续研究。每个学生由导师组联合指导,导师组由普利茅斯大学的资深博导和国内高校的资深博导组成,通常是2-3个成员,确保学生得到充分的重视和沟通机会。
这个课程的特色是跨学科、跨文化,以理论为基础,与实践相结合。课程50%的时间是交流期,可以在学生所在的国家的合作高校里继续研读至完成课程,既灵活又能降低成本。既可以得到英国的教育精髓,又可以跟随国内知名大学的顶尖教授做研究,项目学位为英国普利茅斯大学博士学位,受教育部国外学历认证,是有意在艺术设计与科技领域继续深造的不二选择。
二、招生信息
学生人群:课程适合应届硕士生、在职专业人士、在职教师申请。
入学时间:2019年10月
报名截止时间:2019年4月30日,完整申请材料递交截止日期6月1日
课程学费:17000英镑/年
(具体学费以学校每年官网公布数据为准)
//www.plymouth.ac.uk/study/fees/tuition-fees-for-research-postgraduates-2018-19
报名方式及课程详细介绍等信息参见CODEX项目网站://codex-research.net/cn/
对于招生报名情况如有疑问,请联系Anna Huang (微信号:annahuang530)
三、导师
每名CODEX学生均配有一名第一导师(学习主管),一名强制性的第二导师和第三导师。包括学习主管在内的两名导师来自普利茅斯大学,而另一名导师则来自CODEX研究网络。由两或三名导师组成学生监管小组。详细导师信息,请浏览://codex-research.net/supervision/
四、课程架构
CODEX由跨机构网络的实时、实体和虚拟基础设施予以维护。这个基础设施可为研究培训、职业发展、个人与合作研究、一对一辅导、同行评审、研讨会和研究的更新提供帮助。
具体内容:
ØCODEX驻留:指学生在以下两个机构驻留的时间段,其中:50%的时间在普利茅斯大学(或下属机构),50%的时间在中国的合作大学(或下属机构)。若学生需参加其他研究组活动和进行文化访问,则将延长其在校的驻留时间。
ØCODEX实验室:指CODEX的研究生在驻留期间开展工作的实验室或办公空间。这个空间为研究人员提供团队和个人设计及制造活动的使用权力和支持。
ØCODEX综合会议:综合会议是研究的强化阶段,CODEX团队通过会议聚集在一起,分享他们的研究成果与经验。综合会议可确保新知识在社区的不同年级的研究员之间借鉴与共享,并为研讨会和专题讨论会提供载体。
ØCODEX专题讨论会:指年度公共研究会议/展览,旨在鼓励研究成果在更多的研究群体及公众之间传播,以及鼓励工业企业的参与。专题讨论会将利用包括网络和虚拟环境在内的各种空间和地点。此外,还提供了多种多样的传播途径,如通过各种数字与传统出版模式等媒介进行传播。
ØCODEX工作坊:注重实验设计和生产活动,采用各种制造方法和技术来支持实验与制作,并结合批判理论来培养开展反思与实践活动。
ØCODEX联络会:通过各种技术(如视频会议、社交媒体和虚拟环境)支持研究团体的交流。同时支持管理和指导会议,以及中英各合作项目和研讨会。此外,为了让校友可以更便捷地与CODEX社区取得紧密联系并进行亲密互动,CODEX成立了专门的组织架构。
ØCODEX一对一辅导:一对一辅导是学生和导师定期召开的单独会议。
ØCODEX研究网络:研究网络包括研究实验室或纳入CODEX项目的大学,其负责提供指导和研究设施,给处于流动期的学生提供支持。
五、驻留期/交流期
在课程的三年期间,所涉及活动的明细如下所示:(蓝色为首18个月的驻留期,红色为后18个月的交流期)

六、课程时间表

七、普利茅斯大学研究团体

设计知识团体
设计研究领域主要围绕四个方面:人,空间,产品与体验

i-DAT
建立集开放性与趣味性于一体的研究实验室以培养创新人才
相关介绍请浏览官网://www.plymouth.ac.uk/research/i-dat

视觉与声效
视觉与声效研究团体主要着眼于以实践为主导并建基于实践的艺术研究

建筑学研究
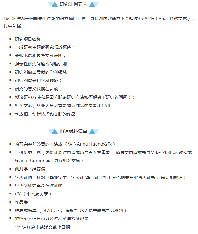
八、课程申请



